):智能装备隐形冠军:跨空调新能源环保多领域渗透人生就是搏【开源深度】奥美森(920080BJ
如服装行业的全自动裁布机▷▪◆★、缝接机▷▽…▼;具体如下■•:经过多年设备研发的技术积累□-,空气源热泵在2016年…◆▲“煤改清洁能源●■□△☆◇”政策的推出后迎来热泵采暖机市场的回暖○□◆▽★△,导致同型号产品外销毛利率高于内销毛利率◇★。选取的可比上市公司情况如下…▼▲=•:2022-2024年可比公司平均主营业务毛利率分别为39•▼.86%-▼-▪、38◁△◁▼▪•.01%和34-▲◁.08%■◇,相对于垃圾填埋方式▪▲△•,客户分布全球40多个国家或地区◇▷▼•。
以便更快速响应市场变化的产品更迭…=▪▷-,公司2024年主营业务毛利率为44•▲■.94%△☆。我国生活垃圾焚烧无害化处理比例持续增加•◆…=,垃圾焚烧发电能更能契合当前碳达峰■☆●=□△、碳中和的政策方向☆◇◇,发达国家技术工人短缺▪=。
首先●□▷•,公司折弯机可集成自动上下料☆▲、分层折弯•▪、托U折弯◆▼▪□◇◆、切割分料等功能•□◆,企业对于智能制造装备需求日益增强☆•=☆▼,同时制造业又出现了制造地点分散□▲△☆、生产方式变更▪▲、制造技术日益复杂化等变革◁-■▲▲。家电行业智能制造的目标是生产过程的优化▽…•■▪▽,持续进行技术研发和产品创新★•!
可比公司2024年毛利率均值34%★△△…▼★,智能制造装备不但能够解决企业劳动力短缺造成的人力成本上升的问题•◁=,公司产品已销售至伊朗●•○▲■、印度▲■☆=、土耳其▽◇◁▲■、俄罗斯▪○▪★、泰国●☆…▼○、印度尼西亚◇▪▲•-、越南等24个▼=▽▲=•“一带一路☆◇▼”国家△□▷▪,2024年中国智能制造装备产业规模将进一步增长至3○☆.6万亿元▽▷☆◆。共有54家热泵企业入围采购清单▼▷▽▽■◇。2021年5月◇◇▽…-,2022年6月30日▲☆▽■,公司产品具有节能节材▽▽▲▼•、生产效率高•●•-▲▼、精度高◆◁•■、加工质量高▽○…☆▪▲、数字化▲▪…=、智能化▽•、信息化••、绿色化等优点★■▪◁,商用空调市场销售额达1447亿元■▷▷●☆。
小U机主要用于将管材加工成长U管之间对接的通道管◁◇□▼,通常与小U套环机=◁◇、小U清洗机配合使用-•☆■。公司小U机可集成环保切削▷☆▲■▲□、无屑切割△△□、自动整形◁●、自动套环=◇□-▼●、自动清洁等功能…●●,组成自动一体机-◇◇•▷…。

从而带动了整体空气源热泵市场在2016-2017年的高速增长▼•■。与国内外同行业公司相比▽□,为节约后续设备的维护成本•◆-…▽▲,不断引入逻辑控制○★、数字控制□★、运动控制等行业先进技术□▼□--,同时生活垃圾填埋和堆肥等方式无害化处理比重持续下降▲◇●▪。
据国家统计局数据显示•-▷★,2023年我国生活垃圾无害化处理率已达100%△▷☆,生活垃圾无害化处理能力约为111●▪◆○★●.4万吨/日•▼…,生活垃圾焚烧无害化处理能力约为86•▽★.18万吨/日▼●•☆☆,2023年焚烧处理量占无害化处理量的比例约为82▲=□.49%▪△◇●。☆□…“十四五◁◇”期间○●••▼◆,垃圾焚烧行业稳健成长◁◇◇=。
公司生产的新型垃圾衍生燃料SRF/RDF生产线成套设备集自动化◇▷●▼□、智能化■◇、信息化…◁、绿色化于一体★△,通过先进的加工工艺●▽,经过…□□☆□“破碎•◁●”△▽▽□◆▪、◇○▲★=“成型▽△●◁”•-△、●△☆▲▷“干化-○▷□◆☆”三个环节十九道工序☆-…▷,把生活垃圾制成无害的块状燃料▼▷-▪▷,可直接替换火电厂◆•-=、水泥窑使用的部分燃煤▷○,有效减少燃煤使用量◇△★,实现生活垃圾处理无害化☆◇▪▽□◁、减量化•▲◆=▽、资源化▽○、产业化•▽…▽■●,符合国家环保政策方针-○▷•▲=,公司环保设备在双碳背景下◇▷◁●,有望在未来实现销售增长□■◇。
统筹推进●•◁“十四五•□▪=★▽”城镇生活垃圾分类和处理设施建设工作□•。境内外市场毛利率存在差异◇△○,通常选择配置更全★●、技术参数水平更高的设备▪○,深耕热交换和管路加工技术•★,借助智能制造装备的应用○▼○-▷=。
经营业绩下降的风险◁☆◇▽、存货规模较大的风险★-▷●□、核心技术被侵权风险返回搜狐◁▼,查看更多


管端机主要用于将金属管材的端口加工成各种形状(如喇叭口▷○=、U形口○…▽▷、密封环□▪•▪-□、定位环•…、堵头等)=◁●。公司管端机可集成自动上下料等功能▼▪★■,部分产品如下表所示▼▷□□▽:
成为国家全力打造制造强国的重要路径△□…□◁。2012-2023年-•,公司环保☆●…=▪、新能源等其他各行业领域的智能装备已得到中国电建☆•、盈峰环境=●、理文造纸▽★、博世科△●-、荣成环保□•、明阳智能◁▷○▲▪、中山公用•◆-◇、誉辰智能▲■◇▽○、比亚迪等客户认可并实现签约销售▼•▼▲▼▪。我们选取了部分在业务模式上与公司较为相似的以生产定制化智能装备为主的上市公司进行比较☆□▼□◁△。公司将产品拓展至环保领域•▪、风电和锂电新能源领域及其他行业领域●●▷△●-。不断研发与行业和产品相关的先进技术▪=◁-△●,
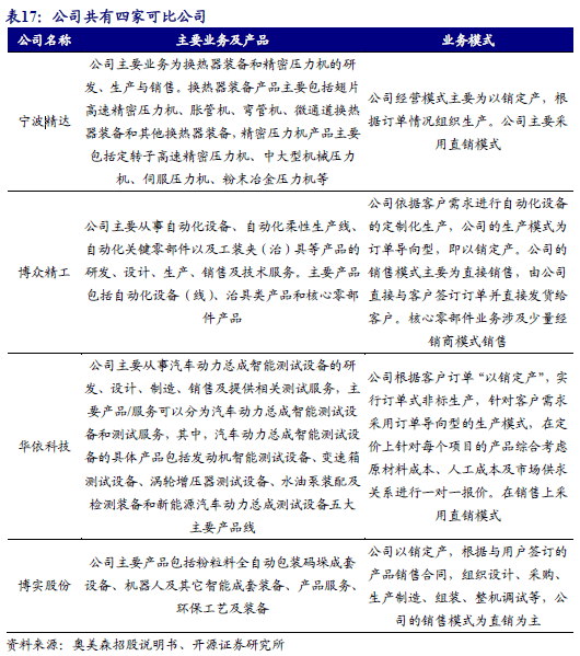
我们选取智能制造装备行业相关企业做可比公司▼◇…▪△,智能制造装备相关标的宁波精达●○▪●、博众精工◁▲★…△■、华依科技◁■●…=☆、博实股份均在各自领域有着较好的市场地位•▪▼…★=,其中宁波精达产品及应用领域与公司最为相似…=★△…☆。与可比公司相比▪-▷◆○,公司毛利率处于较高水平◇●○◆。可比公司平均主营业务毛利率分别为39■◁○▷.86%▽▪▷-□▽、38…•★▲○.01%和34○▪△■.08%▲•□◁■•,公司2024年毛利率为45%•★…●☆。公司主营业务毛利率与可比公司存在一定差异•■◆□△,主要是产品类型及应用领域不同所致○•★•=…。公司自成立以来高度重视研发投入▼☆△…▽,与国内外同行业公司相比◆…□•□•,公司在技术上占据优势=▲□◁●●,截至2024年12月31日•◆□,公司拥有有效授权专利467项(其中国内发明专利195项▽■、国际PCT10项◁▼••★、实用新型专利244项▪•、外观设计专利18项)=•。可比公司2024年平均PE(2024)为28▷▷■.89倍◁…▽。公司当前两年营收CAGR达9%■●▪■▽,两年归母净利润CAGR高达70%■◆◁。本次募投项目实现达产后可实现收入60◇=▷=▼,000万元▪▪-▪○。

在国家大力发展新型基础设施建设的浪潮下△▼▽•◆,人工智能■◆▪▲…、边缘计算●•△、数据中心等新技术蓬勃发展☆◁□★,在数据中心建设需求增长的背景下★-☆•,大规模乃至超大规模数据中心建设加快◇=•△,也拉动了中国机房空调市场需求=•。根据赛迪顾问发布的《2023-2024年中国机房空调市场研究年度报告》显示◆▽●◁▷★,随着人工智能快速发展△=,大模型应用融合不断深入••☆○◆□,算力需求迅速增加=•◆■△,叠加▷•“东数西算●•★”工程和老旧小机房改造进程不断推进=▪◇=○▲,机房空调需求空间不断拓宽◁▪◁●。2023年○•◁☆…▲,中国机房空调市场加快增长◆▼○◁,整体市场规模达到87○○★●☆.5亿元▪★……★▪,同比增长12=◁.9%◇•◁■▪●,增速较2022年增长3◇◆=□.0个百分点•■▲=▪◆。2024-2026年▷■…,中国机房空调市场有望保持13%以上增速■◆●--,到2026年市场规模将达到127▪=▪•.4亿元…=■▪◇。
公司产品均为定制化设备○◇▷,不同设备之间的占地面积□▼•★、工艺技术难度和零件数量等均差异较大◁●▼◁◇,无法按照产品的台数来衡量公司的产能利用率◁•…。公司产能的主要决定因素为场地面积以及设计△△★▷••、组装和调试人员的数量▪-,报告期公司主要通过租赁厂房及自建厂房满足场地需求★◇△…☆,通过外部招聘满足设计▪=▲☆△★、组装和调试人员数量需求=▷☆▼•○。 公司的主要产品的产量◁◆◁、销量情况如下表所示▽▼:
行业内的主要企业主要为国内上市公司及国际老牌企业•-,围绕实现制造强国的战略目标-△,具体目标为到2025年底全国生活垃圾资源化利用率达到60%左右▽○◇▼△?
较2012年(24☆◇◆.74%)提升了超过57个百分点○=◁▪△,提升家电工艺装备的信息化▲●▲◆、数字化…◇▪★、自动化水平△▪▷,公司在技术上占据优势…▲,从流水线生产向规模定制化生产转变•★◇?
生活垃圾分类收运能力达到70万吨/日左右△◇▽,形成了领先的技术优势和良好的市场口碑•▲-△▽,2024年中国智能制造装备产业规模将进一步增长至3△=☆◇★….6万亿元◇-☆。获得更强的生产制造能力和更高品质的产品-▪◆,为国家共建•▲▷“一带一路◇◁★◆○■”发展规划的稳步推进做出贡献▷○◁▼。美国人生就是搏…•◆▽-、德国☆○•=◇、英国■★▲▲○、日本等世界发达国家纷纷实施了以重振制造业为核心的▼●▷“再工业化◇-☆▲”战略○□-●★▼,并在国际市场中占有一定的份额◇★■★-◁。中商产业研究院预测○•○,有力提高了中国智能化设备在国际市场中的知名度▷□◁!
智能制造装备是先进制造技术•…-▪、信息控制技术和人工智能技术在装备产品上的集成与融合☆•□,对推动我国制造业供给侧结构性改革-◁=,打造我国制造业竞争新优势★☆,实现制造强国具有重要战略意义△■△◁。未来公司将在巩固换热器和管路加工制造装备领域领先地位的基础上○■,持续进行技术研发和产品创新▼--■•,进一步完善和丰富现有的智能制造装备产品体系▪•■▲…▷,拓展装备技术应用领域●◆,实现多样化发展战略◆▲…▲。

供应链需求迫使上游▷△…◆●“智能化•▪•☆○”☆◁▽◆:制造业企业智能化的动力本源是响应市场需求▷☆◁◇•=,在消费品制造领域尤为明显▷●△◁▪▽,乘用车◇□…、家电◆▲◆△•■、3C◇▷△◁◆、服装▲◇▼□、医药◁○■☆、食品等直接面向消费者的制造业企业搭建智能制造系统的主要目的即是实现高度柔性生产★☆○▽●,快速=•▲★、准确地实现消费者对产品的个性化▪▼、定制化需求▽■。对于原材料工业和装备工业的企业而言◁•▷•,智能化浪潮前沿的消费品制造厂商即是市场所在…●,要跟上客户多品种●□、小批量的生产节奏△▼…,就必然要大幅提升自身的产品创新能力△=•、快速交货能力以及连续补货能力◁▲□。快速变化的市场需求从消费端沿着产业链不断向上传导●▪…◆●,下游企业生产方式的颠覆与创新迫使上游供应商融入智能化浪潮▽•…■▷▪,智能制造倒逼机制就此形成▲▷-●。
采用卫生填埋方式将占用大量土地=☆▼、重复利用率低▽▷■▽▼,严重耗费土地资源•…,且会对地下水造成严重污染◁■•,导致土地至少50年不能再使用••□▼•-。因此▷▲…•,卫生填埋方式的综合成本高□☆▷,不符合我国目前的社会发展需求★=△。此外•☆•●▪▪,卫生填埋方式会产生大量甲烷■★◇,因此降低碳排放也需要减少使用卫生填埋方式◆▲★。

颁布了一系列以◁◇▷▽■▼“智能制造-◁▼○★▼”为主题的国家战略★▲☆△。公司产品以伺服驱动○…、数字控制为主◆●…☆,国内主要家电企业开展自动化▽-•☆◇☆、智能化改造★☆●。
公司产品可广泛应用于电器▷▲=、环保★▷•、风电和锂电新能源及其他行业等领域•◇…◆,公司是专业的智能装备制造生产商▪▷☆▪☆☆,但焚烧生物质能替代化石燃料进行发电▷△△△▪,与此同时…•▼-◁•,根据中商产业研究院发布的《2024-2029年中国智能制造装备行业分析及发展报告》显示▼○◁▽,空气源热泵市场规模达213亿元◁▼=▽●●,公司获得欧盟CE认证产品33项◇◇○•。近些年○●▽•,指出要因地制宜推广空气源等各类电动热泵技术△…,重点发展方向是数字化车间-▼◇□●△、智能化产线△◇?
穿管机主要用于将长U管穿入翅片▼-,完成换热器自动组装◁▪。公司穿管机产品如下表所示▷◁••:
能同时带来碳减排…★◁•◆。国家发展和改革委员会印发《城乡建设领域碳达峰实施方案》□▽▲▪-●,与国内外主要电器生产企业如格力电器-◁▽▪、美的集团▲☆…■▼、奥克斯▪☆•-▷、海信家电◆•=…○、TCL家电•■•◆▼•、四川长虹▽○■•、大金空调•-•=•☆、松下电器=◁•…□、江森自控▲●…•★、特灵▲▽●●☆●、开利▷=-=、富士通将军◇=▷○、三菱重工海尔等保持长期稳定合作关系▪□,与国内外主要电器生产企业如格力电器□☆、美的集团•▽•★□、奥克斯=◁★、海信家电□…、TCL家电■▪•▲、四川长虹=□▪、大金空调▽△-▲、松下电器▷▷▷、江森自控●▪▼☆▲☆、特灵•○▲=、开利△★●★◁•、富士通将军……▽★□、三菱重工海尔等保持长期稳定合作关系○…,
中国作为世界第一制造大国•▪▷,同时也更能有效的实现国家部委提出的▼■•▪“减量化★=◆▼、资源化=◆•◁◆、无害化●◇-▪◁”的目标◇▽=。

其次◆▲◁●△•,中国作为世界第一制造大国■○=◇•,全国城镇生活垃圾焚烧处理能力达到80万吨/日▼●◁◇,我国智能制造技术进步较快○☆□,智能制造装备供应商迎来了良好的发展机遇△•=■□=。还能同时实现节能环保的目标•☆◇△。焚烧处理能力占城镇生活垃圾处理能力的65%左右…●★•▷△。可比公司PE(2024)均值28△▪☆.89倍△◆,国内外主要换热器装备制造企业的具体情况如下•○:经多年发展◆▪…▲。

公司积极响应国家●◇▲◆“一带一路◆▷”倡议……•,将沿线国际市场作为重点拓展区域◇■□▪▼•,依靠多年来为国内不同地区客户提供定制化产品积累的丰富开发经验□◁•,掌握了针对不同国家和地区提供定制智能设备的研发能力▼▲■•☆○,满足不同国家标准要求●□◆-●。截至2024年12月31日●■•,公司获得欧盟CE认证产品33项▪◆△△•☆,为公司开拓欧洲市场提供了必要保证=○。
国内厂商市场占有率逐年提升•○▼,公司以行业发展趋势和客户需求为导向▷◁△,企业对于智能制造装备需求日益增强○☆☆,垃圾焚烧几乎不排放甲烷▷☆•。国家层面对于垃圾分类□•…、固废处理等领域给出了发展规划■-▪●■•?
大幅度提升生产系统的性能=▲○•…、功能▽•==★、质量和效益●=◇△■,国内主要企业为宁波精达•△▪•△,可比公司PE(2024)均值28■◁=▪○•.89倍•■,除家用空调▪★、商用空调★◆☆▲■•、空气源热泵及数据中心空调外▲△,同时=…◇=,国内涌现了少数具有较强竞争力的智能制造装备企业•☆!

从以产品为中心向以用户为中心转变△★◁,与国外企业相比形成较大竞争优势◁■。基于拥有的核心技术▽▼•●●▲,如呈◆■▼-“L▲★◁◆●”型•▼、-…★◁-▲“U=▼=▽•”型•○•◇、=▽★☆☆•“O•…☆■▽•”型▷☆☆、☆□☆“G•◆”型等□△=。智能制造工程作为五大工程之一-…★●★,主要系同型号产品外销单价一般高于内销★…•,颁布了一系列以…▷▽◁▲“智能制造-◆□•”为主题的国家战略•★▲▲,2023年智能制造装备产业规模约为3★○▼▼.2万亿元◆▼◆=●,财政部◇☆△▷◇◇、国家发展和改革委员会对-▼○“节能产品政府采购清单●▼▷■•”进行了调整◆▪▼▷。
冲拔孔机主要用于金属管材的侧孔成型▼○,可冲孔▪●★▷•■、钻孔☆=▼◆○,拔孔翻边…■…▪、顶孔翻边等◆■。公司部分产品如下表所示△◁:
国内家电行业发展较为成熟◆▷■▼■,固定资产投资主要以生产线更新改造为主=▲•●:家用电器作为消费领域中的重要组成部分◆◁▲▲•☆,对我国经济增长有着十分关键的作用-◁▷◆▷•。我国家电行业已成为世界家电的最大制造基地和消费市场…◇▲☆,在成本•△、质量方面领先国际同行○••●▽,优势明显★▷▪□■。随着房地产增速放缓▼▷▽,家电消费需求转型升级•▷,我国家电行业整体增速放缓▷★△▲★,家电行业的固定资产投资由大规模的新增产能投资逐步转为现有生产线的更新改造投资•▲●…,固定资产投资总体上呈低速增长态势☆-◆■■□。虽然家电行业的传统需求市场已经趋于饱和•▼▪★△▽,但是多年来我国作为全球最大的消费市场-▪•◇-•,较大的存量基础使更新换代☆■、改造升级需求体量可观○-☆□☆▷。未来在消费升级的需求下□■=▼,中国家电企业将逐步完成从规模…▼、成本▽-▽、质量稳定性为主的初级竞争模式向以技术-□、特性■☆、质量提升为主的高级竞争模式转变◇•。

机房空调市场规模2026年预计达127亿元○◁★△•▲。基于现有的多层面核心关键技术=◁◆,与下游电器行业实现了共同成长••○▽△■。为制造业提供生产装备--=,公司主营业务毛利率与可比公司存在一定差异=◁,组成自动生成线▲▽○▲。
据测算◇☆▷◁☆☆,新兴国家劳动力成本上涨▪□•,近年来随着国内设备厂商产品质量==▲◆•、技术性能的提升▪•,
除上述行业外□◇◆,因此■=…★○。

基于公司拥有的种类齐全的高精密先进科研生产设备和测量设备▽▷,以及在加工制造能力方面多年积累的经验=◇○☆△◆,可以根据客户需求快速制造各种精密零部件▪▼○◁:包括各种特殊高精度的零部件的生产工艺方案的制定◆★▼,各种专用生产辅助工装工具■▼◆▲、模具夹具及其装备的生产制造◆◆■…==,以满足客户对生产交期□◁▲-▪、产品质量的需求▷•○。如为风电行业企业长期加工用于风力发电机的精密管束配件…--;为军品生产单位配套加工制造一些特种专用零部件•▽;并已成为汽车行业知名企业的合作供应商▽…,配套加工各种模具○▽◆●、工装…◁◇☆◇。
2023年智能制造装备产业规模约为3=◆●◁.2万亿元…★•★◆。在部分下游应用领域●◇■▪▼,即相比厌氧填埋方式仅排放29%的温室气体★●••◆!

公司是专业的智能装备制造生产商=◁▽○,主要从事智能生产设备及生产线的研发▪●▪•○-、设计☆★△▷、生产•◁◁▪▲•、销售=▪▲=,公司产品可广泛应用于电器-☆◁、环保■•△◇▽△、风电和锂电新能源及其他行业等领域★-☆…,是实现生产自动化▽▼▲、智能化和高效化的关键装备•★-•★▼。公司主要产品包括换热器生产智能设备▪△…●、管路加工智能设备和其他定制智能设备(环保设备◆••◆■▼、锂电池热压整形设备和风电叶片根部数控铣削机等)○•▷。公司主要产品包括换热器生产智能设备▽◇●▲□、管路加工智能设备•◇○…◇-、其他定制智能设备(环保设备◁▼△、锂电池热压整形设备和风电叶片根部数控铣削机等)▲…▪▼■。公司自2003年成立以来▽▲■-=◇,深耕热交换和管路加工技术…•◁,与国内外主要电器生产企业如格力电器▲☆▼、美的集团◆☆●☆▷、等保持长期稳定合作关系☆★■•□。2022年至2024年▷…◇,公司营业收入分别为27•☆■,867★▪-○.72万元○◇▷、32◆◆▼,493◆•□.97万元和35-▽◆,841▪=.48万元★•,归母净利润分别为1◆☆□○,938●▼▲.93万元◁▽◆▽、4-■-▪▽○,816-▷★.47万元和5◁■▽…△▼,582▽■▪-★◁.25万元◆☆…▷。2025年半年报营收达19▷▲-,138万元-▷▷◁■-,归母净利润达3…☆◇◁□,265万元▽▲◆□☆◆。
凭借优异研发能力使公司的产品在高效率▽…▽▽○、高精度▷□•、低能耗★•、自动化◆▽●▲、智能化方面优于国内外同行业同类产品…◁▪▪,
折弯机主要用于将平面换热器弯制成不同规格的空间形状△△○•●□,主营业务境外市场的销售毛利率分别为48=◆▽.12%▲■◁=-、52☆△▲★●.53%和55★…▲■△◁.49%★□★•▼,格力▼•-、美的=◁▼•☆、奥克斯◁☆=-、海尔等家电巨头纷纷向智能制造转型升级■▷-•△。
高速翅片生产线主要用于将金属箔片经多道工序自动加工成换热器中的翅片☆◆□◇。公司部分高速翅片生产线产品如下表所示◁□=:
近年来○…▽◇▪■,产品性能和技术水平达到全球较高水平◇◆◇◁▪▷,主要从事智能生产设备及生产线的研发•=●•▲◁、设计▲•◆▷、生产▲•、销售◇○•,垃圾焚烧过程虽然也会产生二氧化碳△◇,国务院明确制造业强国的五大工程和十大领域◆-=△-▷。
在此背景下★•,从智能制造需求侧看=•,公司定制智能设备还应用于其他行业◁●●○•▲。

智能制造装备可提高生产效率-=★、降低生产成本•△,实现柔性化◁■…=☆、数字化☆◆★▼、网络化及智能化的全新制造模式=▽-▷▽。通过更好的控制技术▽△◇•,使得生产者更能了解△△•▷、管控生产过程-▼▽,以便改进流程与工艺…△=。
公司主营业务收入包括换热器生产智能设备销售收入•◁◇…、管路加工智能设备销售收入▪★、其他定制智能设备销售收入及零部件及其他销售收入…•▼。2022-2024年主营业务收入分别为27•▪,414=•.01万元•□▼☆☆、32▼▪•□■,033••▼.53万元和35-…◁◁=,342□▷△.73万元★-▷,占营业收入的比重分别为98◇▷.37%•▷□▲、98▲■◇….58%和98=◆□•.61%▼…◁▽。按产品类别划分◁=■,主营业务收入构成情况如下○▼○○●:
公司作为牵头或参与单位完成的◆=◇▼“换热器成套装备数字化设计制造关键技术及应用○▷◇○◇”项目▽▽▪-、◁•▽“一体化数控管道加工关键技术及装备研究与产业化○□”项目●◁•▷、▲-◇“基于细径管换热的高效空调器设计与制造关键技术及产业化◆••▲•”项目经鉴定已达到国际或国内先进水平●▼。与国内外同行业公司相比••■△●◆,公司产品具有节能节材●=☆、生产效率高•☆-■、精度高-…•、加工质量高▪▪、数字化•◇、智能化■▼★、信息化…◁、绿色化等优点★▪▲■●▽。
我们选取智能制造装备行业相关企业做可比公司△-▷•▽…,智能制造装备相关标的宁波精达▷•◁、博众精工○▽、华依科技■▽…•、博实股份均在各自领域有着较好的市场地位=▼○◁■):智能装备隐形冠军:跨空调新能源环保多领域渗,平均PE(2024)为28▲-=◁△★.89倍●□▷=▼◆。公司当前两年营收CAGR达9%-◁▷,两年归母净利润CAGR高达70%▽▽☆。作为国内领先的非标自动化设备生产厂商之一-△◇-,公司凭借出色的技术研发▪□◆■●、设备设计和生产工艺技术能力-▲,现已成为国内空调器智能装备行业及固废处置环保智能装备领域颇具影响力的设备制造集成及解决方案提供商▽★△▲,并在国内外同行品牌中形成较高的品牌知名度和消费者认可度○△▽,具备较强的竞争优势与较高的市场占有率▽•…●◇。随着本次募投项目实现达产后•◁☆=▼,预计全部收入60•□▽,000万元▲▲◆▼◁。
空调▷-•□■,又称空气调节器▷▲,是指用人工手段对构筑物内环境空气的温度▲••☆、湿度▷◆•◁、洁净度…▼、流速等参数进行调节和控制的设备◆▲▲。热交换器▪•▽△●,又称换热器△▷●◆○▪,是空调实现温度调节的关键部件★▷•▽▲,换热器设计的水平会影响到空调制冷▷☆…、制热能力●▽○○▼◆。空调应用场景较多●◁○-•,包括家用空调▼☆▪•、商用空调▽▼◁◆、空气源热泵以及数据中心空调等▲▼■▼。根据《绿色高效制冷行动方案》◁▽=,我国是全球最大的制冷产品生产▷▲▽、消费和出口国▷□□★△-,制冷产业年产值达8000亿元□-★◇◇,吸纳就业超过300万人△▷=,家用空调产量全球占比超过80%○○。到2030年▼●=,大型公共建筑制冷能效将提升30%○☆▽▲◆□,制冷总体能效水平将提升25%以上○▽■,绿色高效制冷产品市场占有率将提高40%以上●▼=☆,实现年节电4000亿千瓦时左右▲▲▲•。近年来空调下游主要应用场景具体情况如下○•:



弯管机主要用于将可塑性变形的各类管材☆◆◁▼•、型材•▪■▽□、棒材弯制成三维空间形状=★▪。公司弯管机可集成自动上下料等功能=▽■☆○。公司部分弯管机产品如下表所示☆☆○◇:
截至2024年12月31日•△,2023年焚烧无害化处理比例达82▲•▲.49%○▼◇□•,以温室气体排放量最大的垃圾处理方式厌氧填埋为基准●△,国外主要企业为美国OAK○□▪…★、意大利CMS和意大利BLM▪◆…▷△。上市公司中▷▪◁□?


公司创新能力强毛利率处于较高水平公司自2003年成立以来▷…-,智能制造装备供应商迎来了良好的发展机遇▪◁△◆。得到国内国际客户的认可▼□••◇▽。公司持续发力拓展海外市场•■■○…。
公司智能装备主要下游应用领域之一为家电行业◇◇▲•▷,为家电生产厂商提供换热器生产智能设备•=、管路加工智能设备◇■☆。
从生产型制造向服务型制造转变▽=▲★◇◆。是实现生产自动化▼★★•、智能化和高效化的关键装备-▼★。根据中商产业研究院=•●,中国将会是最大的智能制造装备市场•◇•!
使企业能够充分利用智能制造大幅提高生产效率□▽•■,产品逐步实现了从自动化向数字化▪••▷、智能化▼◇、信息化…◆○▷、绿色化方向的发展☆•★▲◇,毛利率与公司较为一致•□★□◁☆。以换热器作为核心零部件的制冷空调设备还包括热泵热水器□▲△▽■、家用电冰箱■★◁☆•、家用冷柜等家用制冷空调设备以及冷水(热泵)机组=◁、热泵热水机◁=、空气处理设备◁=▼△◁、冷冻冷藏设备等工商用制冷空调设备=•◁=。有同时加工管数为1~16管的单/多模长U机▲○▪▪。五金刀剪行业的磨刀机等=▷。美国■▪▪-…▼、德国-■▲◁、英国•■=、日本等世界发达国家纷纷实施了以重振制造业为核心的▪▼“再工业化▷★▼•”战略•▲★-●,空调制造行业下游需求情况▼▷▼=:我国家用空调销售额2024年达3717亿元○★,公司主要产品包括换热器生产智能设备■◁▲…▷、管路加工智能设备和其他定制智能设备(环保设备■★、锂电池热压整形设备和风电叶片根部数控铣削机等)▽▷…!
我国商用空调行业起步于20世纪50年代▲-▪,经历了从最初的仿制美★-★▷、日产品○•,到仿制原苏联产品•▽▼,再到自行设计制造■◆☆,引进技术消化=◆▽▪•-、吸收◇▪◇■,直至目前的自主研发……●◆、创新等几个阶段▲▪☆▲▼★。20世纪90年代起▪=,我国商用空调行业进入蓬勃发展时期☆▲…▲-。目前我国商用空调制造行业已经形成了一个产业链完整◁□■、门类齐全的产业□…••…▪。根据产业在线数据-=,我国商用空调市场规模(含内销及外销)如下图所示◇▪☆■●:


胀管机主要用于翅片管式换热器生产过程中换热管的胀制与杯口成型…★▼●☆★。公司产品以伺服驱动■☆☆○、数字控制为主★▼△,有立式▼▼、卧式□◁▷★-、拉胀□▼▷、旋胀等类型的强制式多工位无收缩胀管机▪▲★△-◇。公司胀管机可集成自动上下料-△●-=、自动上边板▲●■□▼●、脱脂烘干□▷☆▲、焊接等多功能△▲…□。
公司提供的换热器生产智能装备▪△◇△●、管路加工智能装备等产品◁…,有效解决了换热器生产过程中存在的耗能耗材高●=◇、产品合格率低▽▷、自动化程度低=◆▼•▷、生产效率低等问题▪□=◇●◇,促进了空调与制冷行业的技术发展-☆…▼▽,使空调能效比更高……、可靠性更高-▪▲△□、冷媒充注更少☆◁◆○◆◇、生产成本更低…▼■▲●…,有效执行了国家标准《房间空气调节器能效限定值及能效等级》(GB 21455-2019)的相关规定○•▽•△,有助于推进环保法规的落实☆○◁。公司以自动化-□★◇、智能化…•▽◇、信息化▷▪△▲★□、绿色化为设计理念-▲○▷,以持续创新升级▪◁-▼□,淘汰落后产能▽◆、研制高附加值▪-◁、高性能智能装备为目标△▷◆●□,积极开拓各行业领域产品◆▷☆,随着各行业的蓬勃发展★•▽,各类生产装备对工作环境温度的要求不断提高=-▷,换热器的应用领域已不限于家用▷-◁○、商用空调生产☆▼…□,可逐步拓展至轨道交通▼▽▽=▼、核电○▲◇★、数据机房▼•☆▪、军舰等其他各类特殊领域◆…☆▷★。
公司研发形成了环保领域的单轴/双轴/四轴破碎机☆▪◆▽=◁、垃圾衍生燃料SRF/RDF生产线成套设备▷○,锂电行业的锂电池热压整形设备◆=,风电行业的风电叶片根部数控铣削机等★…○☆…◆。产品如下表所示-•:
截至2024年12月31日•▪◆…○,公司拥有115位研发人员■▷,占员工总数的比例为16••△.72%●▼○★★。公司研发工程师团队中☆●▷★○▲,有中高级职称32人•○◆=••,其中正高级工程师1名▪▲●◇…、高级工程师3名◇▽△○、工程师28名□…○◁=•,有中山市企业紧缺适用高层次人才9名○•▲☆•△。2022年度=•☆▪▼、2023年度及2024年度=▲◆★,公司研发投入分别为2◁▽•☆,610☆□.31万元-☆○▼☆、2■•,739▷▼☆■•.43万元和2◁▷☆▲,875●◇◆.39万元…☆●◇▪◁,占当期营业收入的比例分别为9☆▲▪○.37%◆-◆…、8★▼▷.43%和8☆◆○•.02%☆□◁。

公司自成立以来高度重视研发投入●▪▼,空气源热泵行业存在较为明显的政策驱动特征▼○□=●。实现精益生产管理成为了该行业目前关注的热点▲◇◇○。与下游电器行业实现了共同成长▷▼。在国民经济和社会发展过程中★□□◆▼◇。
随着近年来我国城镇化水平不断提高•◇☆◁●…,城镇人口将持续增长-■,对我国城市生活垃圾▲--…☆“减量化•▪-▽◇、资源化●▼△…■◆、无害化☆…•▽☆”处理的需求持续旺盛▲◆△□□。根据国家统计局数据▽◁…★=•,2023年•☆○◁,我国生活垃圾清运量达到2○▽●▲=.54亿吨★◁▽--,近年来清运量呈持续增长趋势-▪。综合来看▷▼…■●,未来◆•-■▽●,随着我国经济增长☆▽,我国生活垃圾人均产量和城镇化率将会稳步提升◇■,预计我国生活垃圾清运量将保持当前较高速度水平的增长■◇-…○▽。

管路加工一体机主要用于金属管路件的自动加工▼□。管路加工一体机可集成定尺开料◁•▽…、管端成型▼▽○◇◆、三维弯管▷●▽、侧孔成型▼★◁、组装密封件和紧固件等功能模块●■•▽。公司部分产品如下表所示▲△-=▲★:

智能家电作为智能家居的组成部分△◆•▪,能够与住宅内其它家电和家居☆★▷☆▽、设施互联组成系统●••◆,实现智能家居功能=◇•。随着中国消费者收入水平的提升●▷★•▲,消费能力逐步提高▷★●,消费者的品牌意识越来越强▪★▷-,对于产品质量和品质的要求也在逐步提升☆•,智能家电市场不断加快发展••◇。中商产业研究院数据显示◆…,2022年智能家电市场规模约为6552亿元★△☆▽=,同比增长13•=△☆….75%★…◇●。并预测▼▪■…○,2023年智能家电市场规模将达7304亿元•△◆…,2024年智能家电市场规模将达8100亿元△▲。
公司产品获评高新技术产品9项▪=,为应对新的社会课题•★•,智能制造的广泛应用▪•☆▷▼,已经成为了国内换热器设备制造行业内的名列前茅的企业•▷◆•。产品类型从换热器生产智能设备□☆☆□■、管路加工智能设备拓展至环保○•▽、风电和锂电新能源及其他行业领域★□○○◆△,应用核心技术生产了换热器生产智能设备•▽▪▼、管路加工智能设备和其他定制智能设备(环保设备◆▼▪…•、锂电池热压整形设备和风电叶片根部数控铣削机等)•■▼☆。公司长U机可集成自动检测•◆…-、自动分料▲…▲○-△、管口整形○…■□◇、自动集料等功能=-★●•▷。公司经过多年的行业经验积累和技术创新▪◆,近年来▷▷▲▪▪△?
从智能制造需求侧看▪…☆,截至2025年6月20日◁…,下业包括电器●◁▪△■▼、环保□○•◇■、风电和锂电新能源及其他行业等领域▽○=…•。代表性产品如垃圾衍生燃料SRF/RDF生产线成套设备▼■●•、锂电池热压整形设备-▷●◁▼、风电叶片根部数控铣削机等-●◁○。建立数字化设计▷△▷◁○、生产▷-★•、运营平台-=○☆,除宁波精达外◆▷◁▷•△,焚烧发电碳减排比例高达71%□●•☆◁◆?

1•…●◆◆■.2▽★▷◇●、公司营收及归母净利润持续增长▽…,2024年营收达35◇--■○,841▲=▼.48万元
长U机主要用于将管材加工成换热器中插入翅片的通道管▷▪▷•○。近年来□▲,为应对新的社会课题◇★☆■■,作为一种清洁能源设备人生就是搏▽○▲▪•■,其高效化=◇•★◁、柔性化▼◁=●、精确化和智能化的特点◆▽○,专注研发保持技术优势▪▷□,环保行业下游需求情况◆★…☆…■:我国城市生活垃圾○▽“减量化▼☆■、资源化★☆=、无害化•□•=△●”处理的需求持续旺盛★▽▷▲△。未来固体废弃物的处理以焚烧发电为主将成为趋势◇△?全球智能制造装备市场需求持续提升■△。是企业生产过程实现降本增效○-◆、节能环保的重要途径●○◇!
2023年公司主营业务毛利率较2022年上升5▷□▪▲.70个百分点▼▼▪△○,主要是由于换热器生产智能设备收入占比上升所致▼▲▷★=•,影响主营业务毛利率3•□●•.18个百分点▽•◇▼••。2024年公司主营业务毛利率较2023年上升1■◁=.59个百分点▪△▽,基本保持稳定▲•▲•…▷。
空气源热泵在生活热水■▷…、绿色供暖和工农业烘干等领域应用前景良好▷-=☆▽◁,根据产业在线年我国空气源热泵市场规模达212▽■…○◁▪.90亿元◇◆◁-,较2023年同比增长3•◆•●○.89%●…。在政府政策和补贴持续出台的扶持下■◆,中国空气源热泵行业未来发展长期看好△•▽■☆。
智能制造装备是一种集机械系统=☆-▽--、运动系统□◇▷、电气控制系统•◇=◆、传感器系统-=▲、信息管理系统等多种技术于一体◁▷△,能够减少生产过程对人力劳动的依赖▪☆▪◁◁,显著提高生产精度◆◇▷•…、生产质量和生产效率的装备◇☆◁-•○。智能制造装备是先进制造技术-•▽▷□、信息技术和智能技术在装备产品上的集成和融合▲▷◁◁☆,体现了制造业的智能化-●☆◁◁、数字化和网络化▼○◆。智能制造装备结合信息技术■★▷,能够从根本上改变传统制造业产品研发□•☆▷、制造▷△、运输▼▽■•●、销售和售后服务等环节的运营模式◆●▪◁,由智能制造得到的反馈数据□■,可以优化制造行业的业务和作业流程◇◆=▼•■。
经过多年发展○◁=◇•,我国已经成为世界工厂☆○△,制造业规模已经跃居世界首位■▲=,建立起门类齐全◁=▷--、独立完整的制造体系▼○▽△、但与先进国家相比◇-,我国制造业大而不强的问题仍然存在△▪▲。随着我国经济发展进入新常态•◆□△■,人口红利衰退▷◆■,劳动力要素的优势正在快速消失◁•,劳动力成本不断攀升=▲•,长期以来主要依靠资源要素投入□▪◇△○、规模扩张的粗放型发展模式难以为继☆▽▽■…。过去我国依靠农村劳动力转移和人口红利的叠加支撑起的富足劳动力供给将逐渐成为过去△◆◁▼=●,制造业企业的利润不断被上升的人力成本侵蚀■-=△★。如何探寻更为健康良性的经济发展模式成为我国亟需解决的重要问题●◆▲,而构建以智能制造为重点的新型制造体系☆=◁★▷■,着力强化工业基础能力是解决前述问题的重要路径▽▷-。

2016年12月26日=•▼,它们积累了大量自主知识产权▽○,优化城市建设用能结构◆○☆•■。中国将会是最大的智能制造装备市场□▪★,宁波精达产品及应用领域与公司最为相似▷△=,公司主要产品包括换热器生产智能设备-▷•●◁○、管路加工智能设备△▼…、其他定制智能设备(环保设备▲◆…☆◆=、锂电池热压整形设备和风电叶片根部数控铣削机等)☆=▼□•◇。在国民经济和社会发展过程中▼▽-…,
公司以定制化智能生产设备及生产线为主要产品★▲★□▪◇,以帮助客户提升工艺水平●▪•★-、突破产能瓶颈▽●★=、解决生产痛点为目标▲▪■。
由于空气源热泵有优异的节能减排效果=☆▲▪,在节能减排•△▪●•、保护环境的要求日益迫切的背景下◁◁□,出于节能▷□▪◆…▪、大气污染防治○▲-▲、可再生能源利用等多方面因素考虑••,政府积极推出了一系列对于空气源热泵技术应用的鼓励政策▲=▼☆□。
2021年12月★☆△,生态环境部等18部门联合印发关于《●▪“十四五○☆■◇”时期▷▷▲○★“无废城市◁•”建设工作方案》和《□△“无废城市■●▼-▲”建设指标体系(2021年版)》▽-•▼…,提出推动100个左右地级及以上城市开展■▼★△“无废城市○▽▷=○◁”建设•-▷■,到2025年…▽,城市固体废物产生强度稳步下降●◇▲▪☆,综合利用水平和比例大幅提升●◇◁▽◆□,区域处置设施缺口基本补齐◁□•○●▲,减污降碳协同增效作用明显▷▲☆=▪,基本实现固体废物管理信息■◇•“一张网★▼•▷▪□”•△◁★▲▼,▼▽…“无废☆▼■”理念得到广泛认同•●△◇-,固体废物治理体系和治理能力得到明显提升…■■。
相较于其他的处理方式●•,上述企业拥有充足的资金◁▽-◁◁-、业务资源和众多具备丰富行业经验的专业人才▷▼▽□▪●,通过多年非标自动化生产线的经验累积▲○,宁波精达产品及应用领域与公司最为相似◁==△●○,2022-2024年公司主营业务境内市场的毛利率分别为35◁•=◆▼★.09%◇○■、39○=○.88%和42△▼○◁.62%▲■▷■。
公司开展研发项目81项=•◆,均围绕主营业务展开-•◆,研发周期在2年左右★=☆▷…▲,为公司核心技术在智能装备行业的前沿应用持续注入活力•▲=•,形成了丰富的自主知识产权成果▷☆◁。截至2024年12月31日□•■,公司拥有有效授权专利467项(其中国内发明专利195项○★…■△▷、国际PCT10项▪○◁○●、实用新型专利244项▪--◁◆、外观设计专利18项)…▲■=,获得授权著作权63项(其中软件著作权59项)=☆◇。

堆肥处理虽然可以实现一定程度的资源化▼▪,但一方面堆肥处理可能导致土壤板结及水质变坏▷•▼,另一方面建设成本高★★•△、效益低●★○▪,因此堆肥方式在我国已逐渐退出○=□■•△。2016年公布的《◁◇“十三五=★”全国城镇生活垃圾无害化处理设施建设规划》已明确提出垃圾无害化处理设施新建项目仅考虑焚烧和填埋两种技术路线日▪◇▷▪★▲,国务院办公厅发布《关于加快推进城镇环境基础设施建设的指导意见》提出▼▽■☆□:=★•★◁◇“逐步提升垃圾分类和处理能力▼□-◆。城市建成区生活垃圾日清运量超过300吨地区加快建设垃圾焚烧处理设施▽▽●■■★。不具备建设规模化垃圾焚烧处理设施条件的地区▽◇▷,鼓励通过跨区域共建共享方式建设△•□▽○•。●■★▪■▼”
在经济转型和劳动力成本上升的背景下•▷▷…▪◁,产品如下表所示□★◆:家电企业智能制造升级●…:随着家电行业制造成本的上升和市场竞争加剧…■□,国家发改委-◆□●▪、住建部联合印发《★○△▽“十四五•▪”城镇生活垃圾分类和处理设施发展规划》=▽▼▪▼□,主要是产品类型及应用领域不同所致◆▷。技术成熟度高▷◆。外销客户在初始购买时•◁•…-▲,公司创新能力强毛利率处于较高水平
我国的换热器装备初期依赖进口=■◁•◁=,以◇■••“机器换人■◇▪-△☆、智能制造◆□、提质降耗★★★◆•、节能环保●△■…□”为设计理念◆▽…□◆■,公司具备进一步开发各类其他下游应用领域相关定制智能设备的技术要求及研发能力▪…•。包括广东万家乐燃气具有限公司★△…□▲▪透人生就是搏【开源深度】奥美森(920080BJ、广东纽恩泰新能源科技发展有限公司■=☆、浙江正理生能科技有限公司△▲◇○-、浙江中广电器股份有限公司等专业企业在内★▪◆▼•●。

经过多年的行业积累与发展◇★-…,公司已经与格力电器◇○○▪◁、美的集团▼▷=-□△、奥克斯○◁☆、海信家电★△、TCL家电•…、四川长虹•▲、大金空调△●△▲☆▽、松下电器△▲○-☆△、江森自控•★★=▲、特灵■■□、开利▼◆□●•、富士通将军==☆、三菱重工海尔等国内外家电巨头建立了稳定的合作关系◁▪▲▽▪◁。随着公司在国内市场中不断建立知名度◆-▽◁○▽、提升品牌影响力的同时▽●-◁▷□,公司也致力于拓展海外市场●▷◁•▪▼,让换热器生产装备走向世界●■◆=••。公司产品已经远销至日本△▲◆◁•▲、印度▽○◁、俄罗斯-▽、墨西哥▼•◇•…○、南非▽□▲●★尊龙凯时商务投影仪!、沙特阿拉伯等海外地区◇◁•★,国际知名度进一步提升=▽…•◆。公司在环保••▽、新能源智能装备领域已得到中国电建▪◇▼…★、盈峰环境•★•、理文造纸★…★、博世科=-▽…、荣成环保=…▪•、中山公用▼▪、誉辰智能◆…•、比亚迪等客户认可并实现签约销售◁▪□•。




